EATON XT 系列稳压泵控制箱
产品基础信息与核心型号
产品定位:伊顿 XT 系列稳压泵控制箱是面向全球市场的工业级控制设备,专为稳压泵电机提供启动、停止、保护与监测功能,具备模块化、插件式设计,安装维护便捷。
核心型号区分
| 型号 | 启动方式 | 核心特点 | 适用电机 |
| XTJP | 直接启动(全电压) | 启动电流为额定满载电流的 600%,结构简洁 | 各类适配功率电机 |
| XTJY | 星 - 三角(Y-Δ)启动 | 启动时绕组电压 58%,启动转矩 33%,启动电流 33%,降低电网冲击 | 6/12 引线 Δ 连接电机 |
核心配置与硬件设计
显示与控制模块
数字显示屏:1/8 DIN 规格,NEMA 4X 防护等级,4 位高亮红色 LED,显示当前压力、高低压力设定值,支持闪烁警报功能。
压力输入:标配 4-20mA 压力传感器,压力接口为 1/4"NPT female(机箱底部外侧),需按 NFPA 20 标准安装。
操作按键:PGM 编程键、方向键,支持参数设置(启动压力、停止压力、差动值等)。
电源与保护组件
电源配置:120V 控制电源变压器(全系标配),适配宽电压输入场景。
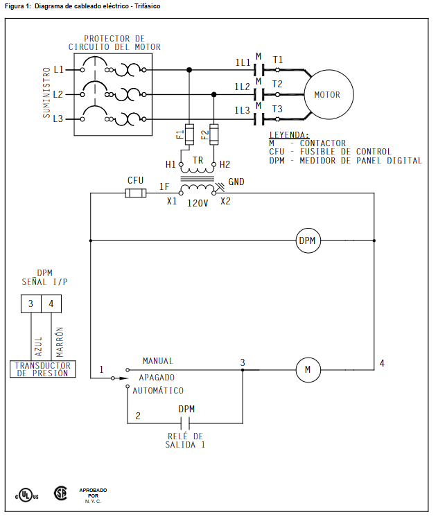
电机保护:组合式电机控制器,集成断路器与过载保护功能,简化设备布局。
安全设计:密封旋转手柄(可在 OFF 位置上锁),防止非授权操作;电路断路器与外壳门机械联锁,断电方可开门。
外壳与物理特性
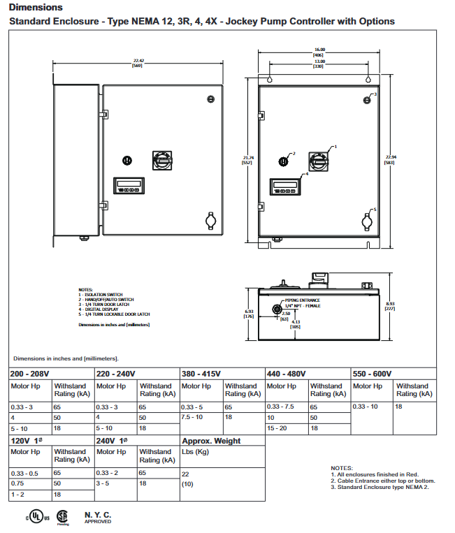
标准外壳:NEMA 2 防护等级(防滴溅),烤箱烘焙粉末涂层,红色外观,壁挂安装(需螺栓固定)。
可选外壳:NEMA 3R(防雨)、NEMA 4/4X(防水,4X 含不锈钢材质)、NEMA 12(防尘)。
物理尺寸:因型号与配置不同而异,例如 NEMA 2 标准款约 16.13×10.75×8.00 英寸(410×273×203mm),重量约 22-55Lbs(10-25Kg)。

关键电气规格
电压类型 电压范围 适配电机功率 耐受等级(kA)
单相 120V 0.33-5Hp 65(0.33-0.5Hp)、50(0.75Hp)、18(1-2Hp)
单相 240V 0.33-10Hp 65(0.33-2Hp)、18(3-5Hp)
三相 200-208V 0.33-15Hp 65(0.33-3Hp)、50(4Hp)、18(5-10Hp)、100(15Hp)
三相 220-240V 0.33-40Hp 65(0.33-3Hp)、50(4Hp)、18(5-10Hp)、100(15-40Hp)
三相 380-415V 0.33-50Hp 65(0.33-5Hp)、18(7.5-20Hp)、100(25-50Hp)
三相 440-480V 0.33-50Hp 65(0.33-7.5Hp)、50(10Hp)、18(15-20Hp)、100(25-50Hp)
三相 550-600V 0.33-50Hp 18(0.33-10Hp)、25(15-50Hp)
功能特性与编程
基础功能
压力控制:根据 4-20mA 传感器信号,按设定压力自动启停泵体,启动压力(1Lo)与停止压力(1Lo+HYS)可调。
保护功能:过载保护、短路保护、电机旋转方向检测(需手动验证)。
状态指示:LED 显示电源、运行、报警状态,数字屏实时显示压力数据。
编程与参数设置
核心参数:输入类型(默认 4-20mA)、小数点位数、偏移值(默认 0psi)、满标度值(默认 500psi)、高低警报设定点。
关键可调项:启动压力(1Lo)、差动值(HYS,最小 1psi),支持 1psi 增量调整。
出厂默认:多数参数预设(如 HYS=10psi),无需专业人员即可快速配置。
扩展功能与配件
可选配件:运行时间计时器(RPT,三档调节,默认 10 分钟)、累计运行时间表、低吸入压力开关与警报灯、空间加热器(带恒温 / 恒湿控制)。
信号扩展:额外触点(泵运行 / 电源故障)、顺序启动功能。
合规与适配性
认证与合规:符合 UL 508、UL 1053(接地故障)、CSA、NYC 建筑规范等标准,满足全球多数工业场景要求。
环境适配:工作环境需避免水泵渗水侵蚀,压力传感器管路需无污物,支持 - 标准工业温湿度范围(未明确标注,默认工业级耐受)。
语言支持:操作界面支持英语、法语、西班牙语、土耳其语等多种语言,适配不同地区使用。
安装与维护要点
安装要求
固定方式:必须壁挂螺栓固定,不可独立站立,参考对应型号尺寸图预留安装空间。
电气连接:所有接线需符合国家 / 地方电气规范,带电部件离地高度≥12 英寸(305mm),进线标注 L1/L2/L3 / 接地。
压力连接:按 NFPA 20 标准安装压力接口,避免管路污染。
维护与操作
电机检查:启动前需验证旋转方向,反向则调整接触器 T1-T3 或电机端子相序。
保护设置:过载继电器与断路器触发值需匹配电机铭牌满载电流。
安全维护:维护时可将旋转手柄上锁,避免误操作;可选抽出式外壳,支持无中断维护。
