MOOG G123-825-001 DIN 导轨缓冲放大器
Moog G123-825-001 是一款紧凑 DIN 导轨安装的缓冲放大器,专为解决 PLC / 伺服放大器与 Moog 伺服 / 比例阀的信号兼容性问题设计,需24VDC 供电(22-28V 兼容),支持4-20mA、0-±10V、0-±100mA 三种输入信号,通过开关可选择4-20mA、0-±10V、0-±5 至 ±100mA 多种输出信号(支持输出值叠加),内置7/16/34/72/723Hz 可选单极有源滤波器以去除噪声,配备 Vv/Iv LED 指示灯和前端测试点便于调试,防护等级 IP20,工作温度0-40°C,广泛适用于新旧阀门替换(mfb 转 efb)及工业伺服阀控制场景。
产品基础信息
产品定位:Moog G123-825-001 是一款专为工业伺服系统设计的缓冲放大器,核心作用是搭建 PLC / 伺服放大器与 Moog 伺服阀、比例阀之间的信号桥梁,解决不同信号类型的兼容性问题,同时支持老旧机械反馈(mfb)阀门替换为现代电气反馈(efb)阀门,无需改动原有伺服放大器。
认证与防护:CE 认证(符合 EN50081.1 发射标准、EN50082.2 抗扰度标准)、C tick 认证(符合 AS4251.1 发射标准);防护等级 IP20,适用于工业控制柜内环境。
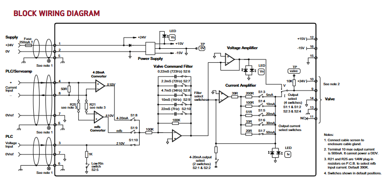
交付清单:缓冲放大器主体、DIN 导轨保险丝座、2 个 M205 250mA 慢熔保险丝、4 页应用说明。
核心技术规格
规格类别 具体参数 备注
供电参数 额定电压:24VDC;电压范围:22-28VDC
静态电流:65mA(无输出时)
工作电流:170mA(100mA 输出时) 推荐保险丝:M205 250mA 慢熔(符合 IEC 127-2 sheet 3)
输入信号 电流输入:4-20mA(端子 4-8,50Ω 阻抗)
电压输入:0-±10V(端子 3,100kΩ 阻抗;低 Rin 模式 1kΩ)
其他输入:0-±100mA(mfb 信号) 低 Rin 模式通过开关 S2:5 选择
输出信号 电压输出:0-±10V(最小负载 1kΩ)
电流输出:4-20mA(最大负载 500Ω);0-±5/10/20/30/50mA(可叠加,最大 ±100mA) 输出叠加示例:30mA+50mA=±80mA 满量程输出
滤波器特性 类型:单极有源滤波器
截止频率:7Hz、16Hz、34Hz、72Hz、723Hz(±10%)
时间常数:22mS、10mS、4.7mS、2.2mS、0.22mS 通过开关 S2:6-S2:10 选择
物理与环境 尺寸:100mm(宽)×108mm(高)×22.5mm(深)
重量:120g(4.2oz)
工作温度:0-40°C(32-104°F)
安装方式:35mm 标准 DIN 导轨 -
辅助功能 测试点:阀驱动信号测试点(Zo=10kΩ)
LED 指示灯:Vs(电源 OK,绿色);Vv(电压输出,红 + 绿 -);Iv(电流输出,红 + 绿 -) Vv 灯在 ±10V 时亮度最大;Iv 灯在 ±5mA-±100mA 时亮度最大
其他参数 ±15V 输出:端子 12/16,最大电流 = 110mA - 最大阀电流
端子 10 最大电流:500mA(不可为 DDV 阀供电) 若端子 10 为比例阀供电,需增大电源保险丝
核心功能与应用场景
核心功能
信号适配转换:支持三种输入信号与多种输出信号的灵活切换,覆盖 Moog 大部分伺服 / 比例阀的信号需求,解决 PLC / 伺服放大器与阀门的信号不兼容问题。
mfb 转 efb 升级:可将原有伺服放大器的电流输出转换为 efb 阀门兼容信号,实现老旧 mfb 阀门的无缝替换,无需改动原有控制系统。
噪声过滤:内置多档位单极有源滤波器,可根据现场环境选择合适的截止频率,有效去除输入信号中的干扰噪声,保障阀门控制精度。
便捷调试监测:前端面板配备测试点和状态 LED 指示灯,可快速判断电源状态、输出信号极性及幅值,简化系统调试与故障排查流程。
典型应用场景
工业自动化生产线中,PLC 与 Moog 伺服阀的信号接口适配;
老旧设备升级,将机械反馈(mfb)阀门替换为电气反馈(efb)阀门;
高噪声环境下的伺服阀控制,通过滤波器优化信号质量;
空间受限的控制柜内,利用 DIN 导轨安装特性实现紧凑布局。
安装与接线注意事项
安装要求:需安装在 35mm 标准 DIN 导轨上,确保安装牢固,避免振动影响设备稳定性;
供电防护:必须配备推荐规格的慢熔保险丝,防止过流损坏设备;若通过端子 10 为阀门供电,需根据阀门电流增大保险丝规格;
接线规范:电缆屏蔽层需连接至外壳电缆密封套,减少电磁干扰;严格按照接线图区分输入、输出、电源端子,避免接反导致设备故障;
电阻配置:PCB 上的 R21 和 R25 为 1/4W 插件电阻,用于选择 mfb 输入电流,默认值为 390K,可根据实际需求更换。
