SCHNEIDER Service Interface(部件号 LV485500)的用户指南
施耐德Service Interface(部件号 LV485500)的用户指南,核心用于MasterPact NT/NW、ComPacT、PowerPacT、EasyPact 系列断路器的现场测试与配置,支持通过EcoStruxure Power Commission(EPC)软件实现通讯 / 非通讯 MicroLogic 脱扣单元的自动脱扣曲线测试、区域选择联锁(ZSI)测试、强制脱扣测试、初级注入测试准备及 Enerlin'X 设备配置,需配合专用电缆(如 LV485512SP/LV485513SP)供电(24Vdc)使用,操作需由合格人员执行并遵守密码管理、断电防护等安全规范,测试后可生成项目报告验证设备保护功能有效性。
文档概述
(1)核心定位与适用范围
类别 关键信息
文档用途 Service Interface 的安装、连接、测试、配置及故障排除指南
适用工具 Service Interface(部件号 LV485500,固件≥001.001.040)+ EPC 软件
适用设备 断路器:MasterPact NT/NW、EasyPact MVS、ComPacT NS/NSX、PowerPacT P/R/H/J/L 系列
脱扣单元:MicroLogic 2.0~7.0 系列(通讯 / 非通讯)、ET 脱扣系统
Enerlin'X 设备:IO 模块、FDM121 显示器、IFE/IFM 接口等
核心价值 现场验证断路器保护功能、配置设备参数、更新固件,生成测试报告用于验收
(2)安全与合规要求
人员资质:仅合格电气人员执行安装、测试、维护,需掌握设备操作与风险识别能力
网络安全:首次使用必须修改默认密码,禁用未使用端口 / 服务 / 默认账户,部署防火墙与网络分段
电气安全:测试期间断路器会脱扣导致下游断电,需提前规划预防措施;避免弧闪、电击风险,确认操作无危险后执行
合规标准:符合 IEC 61010-1、IEC 60947-6-2、UL 61010-1 等标准,认证涵盖 cULus、CE
Service Interface 硬件与技术参数
(1)硬件组成与附件
组件类型 具体规格
核心接口 24Vdc 电源输入端口、24Vdc 电源输出端口(120mA)、Mini-B USB 端口、测试端口、磁座(磁吸式安装)
指示灯 电源 LED(绿色:已供电)、USB LED(绿色:已连接)、状态 LED(橙色:引导模式)、测试端口 LED(绿色 / 蓝色 / 橙色:对应不同设备连接)
专用附件 7 针电缆(LV485512SP:630-6300A 脱扣单元;LV485513SP:100-630A 脱扣单元)、ULP 电缆(LV485514SP:Enerlin'X 设备)、AC/DC 电源适配器(110-230Vac 转 24Vdc)、带磁铁 USB 电缆(LV485517SP)
(2)关键技术参数
参数类别 具体数值
电气参数 输入电压:24Vdc(-20%~+10%),最大 525mA
输出电压:24Vdc(-20%~+10%),最大 120mA
额定功率:Service Interface 10W、适配器 12W
环境参数 工作温度:-10℃~+55℃(14°F~+131°F)
储存温度:-40℃~+85℃(-40°F~+185°F)
防护等级:ULV0(符合 IEC/EN 60068-2-30)
污染等级:3 级
机械参数 机械冲击:符合 IEC 62262 IK07
安装方式:壁挂式、台面式、磁吸式

核心测试功能(按断路器类型分类)
(1)MasterPact NT/NW、EasyPact MVS、ComPacT NS、PowerPacT P/R 断路器
脱扣单元兼容性
脱扣单元类型 支持测试功能
通讯型(如 MicroLogic 2.0A/E、5.0P/H、6.0 系列) 自动脱扣曲线测试、ZSI 测试、强制脱扣测试、初级注入测试准备、配置
非通讯型(如 MicroLogic 2.0/3.0、ET 2.I) 自动脱扣曲线测试、强制脱扣测试(无配置 / 固件更新功能)
核心测试流程(以通讯单元为例)
连接:用 LV485512SP 电缆连接 Service Interface 与脱扣单元测试端口,接通 24Vdc 电源
设备发现:EPC 软件→启动设备发现→USB/SERIAL→选择设备→输入项目信息→连接设备
测试执行:
自动脱扣曲线测试:选择预配置 / 自定义测试点→输入管理员密码→复位合闸断路器→执行测试(可中止)→重复测试→查看结果
ZSI 测试:选择上游设备(≤10 台)→输入密码→运行测试→确认 LED 闪烁状态→结束测试
强制脱扣测试:设备检查→确认合闸→输入密码→确认脱扣→生成结果
初级注入准备:选择测试类型→输入密码→抑制热记忆 / 接地故障→手动注入电流→测试完成→恢复正常模式
报告生成:EPC 软件→报告→项目报告→保存 / 打印
(2)ComPacT NSX、PowerPacT H/J/L 断路器
脱扣单元兼容性
MicroLogic 脱扣单元 支持功能
1.2/1.3/2.2/3.2/4.3 系列 自动脱扣曲线测试、强制脱扣测试、初级注入准备
5.2/5.3 B/A/E、6.2/6.3 A/E、7.2/7.3 E 系列 自动脱扣曲线测试、ZSI 测试、强制脱扣测试、初级注入准备、报警模拟、配置、固件更新
特色功能:报警模拟
模拟对象:预警(PAL Ir/Ig/IΔn)、10 个用户定义报警
验证场景:FDM121 显示器(LED 闪烁 / 常亮、弹窗、报警历史)、通讯网络(Modbus 寄存器)、SDx 模块(输出状态变化)
流程:EPC 配置→报警选项卡→选择激活报警→输入密码→模拟→核查结果
Enerlin'X 设备配置
(1)兼容设备与功能
设备名称 部件号示例 支持功能
IO 输入 / 输出模块 LV434063 配置、固件更新
FDM121 前显示模块 TRV00121/STRV00121 固件更新
IFE 以太网接口 LV434001 固件更新
IFM Modbus-SL 接口 LV434000 配置、固件更新
BSCM 断路器状态控制模块 LV434205 -(仅兼容连接)
(2)连接与操作
连接方式:用 ULP 电缆(LV485514SP)连接 Service Interface 与设备 RJ45 ULP 端口
核心操作:EPC 软件→配置设备参数(部分型号)、更新固件→同步至 IMU 中其他 Enerlin'X 设备
固件更新与故障排除
(1)固件更新流程
EPC 软件→直接连接设备→分析固件状态→勾选 Service Interface→下一步
输入密码→单击 “升级”→等待完成(不可断开连接)
查看当前 / 最新固件版本→关闭窗口
注意:固件采用施耐德数字签名,需定期核查证书有效性
(2)常见故障排查
故障现象 可能原因 解决方案
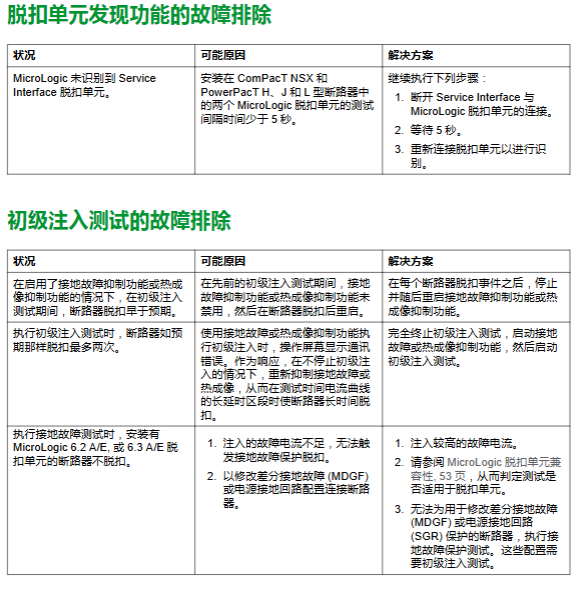
脱扣单元未被识别 测试间隔<5 秒 断开连接→等待 5 秒→重新连接
初级注入测试脱扣过早 此前抑制功能未禁用 脱扣后停止并重启抑制功能
接地故障测试不脱扣 注入电流不足 / MDGF/SGR 配置 增大电流→核查兼容性→改用初级注入测试
自动脱扣测试不合格(脱扣<10ms) 合闸锁定 / 瞬时超控保护 确保断路器合闸→核查保护级别
